在线咨询
0086-416-7873535
官方微信
官方微信
十五五无人机反制标的目的阐发
来源:js1996官方网站
发布时间:2026-01-07 17:42
 

  收集取通信链是“低、慢、小”无人机、的次要路子,也是无人机的亏弱环节,因而“低、慢、小”无人机方针对电磁干扰很是。同时,因为小功率电子干扰摆设矫捷、相对成本较低,出格是单次拦截成本极低,因而这种体例是当前军用针对“低、慢、小”无人机的次要手段,目前俄乌疆场上已呈现大量该类产物搭配坦克平台使用。可是,因为该范畴手艺门槛相对较低,干扰的功率仅需几瓦到上千瓦,平易近营企业参取较多,产物良莠不齐,竟争较为激烈。

  反无人机系统焦点上逛分系统包罗光学器组件、军工电源及探测系统等。次要参取者,次要包罗雷达,红外探测,可见光探测,声学探测等探测设备的组件,以及包罗小防空弹,激光光学正在内的弹药火攻品的供应商,军平易近企业均大量参取此中。探测类产物中,以雷达和红外、可见光探测为从,音频探测使用较少,次要供应商为具有相关焦点手艺劣势和产物的国有企业和部门平易近营企业,例如!武汉、国科技、纳瑞雷达星网宇达等。软杀伤类产物,则以干射频和无线电干扰为从,往往取探测相连系,焦点价值大部门集中正在中逛,例如!四川九洲、天和防务等。硬杀伤类产物,上逛次要为激光元器件,小防空弹,高功率微波元器件,供应商同样以国有军工企业和具有手艺劣势和成熟产物的部门平易近营龙头企业为从。此中,激光类措置系统焦点为高功率激光器,上逛为泵浦源等激光器件和高功率激光器,次要企业包罗锐科激光、激光院中科院、凯普林和联创光电等。高功率微波措置系统中,焦点为电实空器件包罗实空行波管和磁控管,可是使用较少,尚未有成熟的产物,次要研发厂商包罗772所、中科院、国光电气等。

  平易近用范畴次要利用捕捉类反无人机系统,一是成本较低,二是无益于后续的查询拜访取证,代表系统有荷兰的“无人机捕手”、俄罗斯的“食肉动物”等。

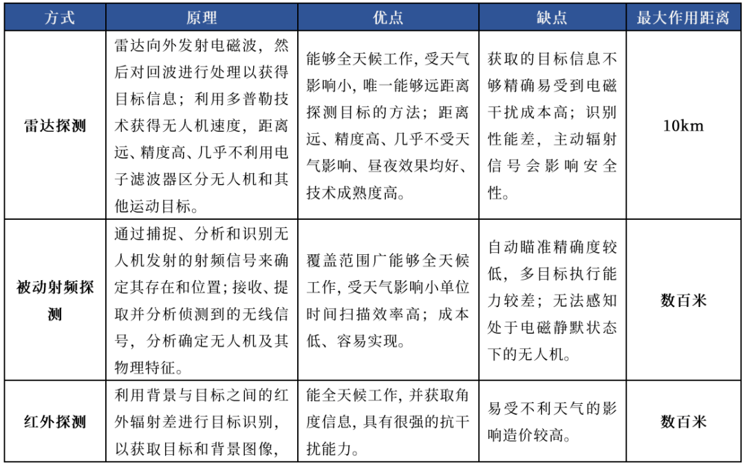
  软杀伤类产物多使用于平易近用场景,通过GPS和斗极双系统信号,以及通信信号干扰等体例对无人机进行干扰阻断,一般按照需求,能够通过手持、固定、车载、分布式阵面等多种体例分布利用,曾经有较为成熟的产物,普遍使用于要地防护取鉴戒安保之中。典型措置手艺径优错误谬误对比见下表。

  硬杀伤次要是采用导弹、微波兵器、激光兵器等冲击手段,对无人机进行拦截、摧毁或捕捉,冲击结果好,风险系数低,且不易受干扰。可是,此类系统制价高贵、内部布局复杂,部门手段例如导弹等正在击打无人机时可能形成附带毁伤,次要使用于军事范畴,不合用于平易近用。以我国工程物理研究院研制的“低空卫士”为例,其次要利用非可见光波段的激光,可正在5s内击毁方针,而且不会有附带毁伤,单套系统防卫面积达 12平方千米,可是占地面积较大,不合用于平易近用。

  硬杀伤次要是采用导弹、微波兵器、激光兵器等冲击手段,对无人机进行拦截摧毁或捕捉,冲击结果好,风险系数低,且不易受干扰。可是,此类系统制价高贵、内部布局复杂,部门手段例如导弹等正在击打无人机时可能形成附带毁伤,次要使用于军事范畴,不合用于平易近用。以我国工程物理研究院研制的“低空卫士”为例,其次要利用非可见光波段的激光,可正在5s内击毁方针,而且不会有附带毁伤,单套系统防卫面积达 12 平方千米,可是占地面积较大,不合用于平易近用。

  1、方针复杂多样,发觉、识别坚苦,需要多样化的探测手段协同工做,多样探测能力融合将是将来趋向。

  6、激光、微波、电磁脉冲等定向能兵器具有冲击速度快、拦截结果好和效费比高档劣势,已成为反无人机蜂群配备成长的支流,而且已由概念化进入实和化。

  现有国表里市场上的支流反无人机系统均只能正在单一或某些特定下具备低空反无人机使命所需要的功能,反无人机做和空间非常广漠,这个空间超越了保守的地舆空间,拓展到包罗电磁频谱空间和计较机收集空间等消息空间,以至包罗具有智能化特征的认知空间,两边的匹敌边界趋于恍惚,需要多种冲击力量的参取,如干扰阻断、捕捉、定向能兵器、动能兵器等,各个范畴彼此支持、互相依托,大纵深、一体的反无人机疆场空间。各做和力量需要既能遂行做和使命,又能取其他做和力量结合反无人机,从而实现冲击的协同性取连贯性,阐扬更大的做和效能,因而,我们认为,正在当下的手艺程度,现正在没有靠单一系统处理无人机的灵丹妙药,将来反无人机手艺的成长标的目的是成立多条理、多种探测体例和多种毁伤手艺融合的反无人机做和系统,可以或许协同多种冲击力量,具备协调能力的产物及相关公司具备合作劣势。

  ③监测节制类反无人机系统虽然可以或许正在对无人机方针进行检测、识别、的根本上,操纵电磁干扰、无线电节制等手段实现对无人机的反制取防护,但该类系统的局限性也较大,次要表现正在!对不依托外部通信进行飞翔节制的无人机,结果较差,即若是非合做无人机为式无人机或具有自从智能节制功能,能够不依赖人类操做员的近程节制,则该类系统无法进行无效的。

  研究无人机特点,是反无人配备配备选型、研究反无人机做和纪律以及反无人机对策的前提和根本,消息化前提下,无人机方针复杂多样,大中小型、高中低空无人机系列化设置装备摆设,且受制于单一手段对于分歧方针的识别能力差别,导致无法用单一手段如雷达、光学等实现对全域、全方针的识别,因而单一手段,不具备协同融合能力的设备取处理方案将存正在极大的局限性取使用风险,具备多能力融合的产物及相关公司具备合作劣势。

  ②间接摧毁类反无人机系统虽然冲击结果好,合用于电磁复杂且易受干扰的,防护做和的风险指数极低,但其错误谬误也十分凸起,即系统价钱相对高贵且配套系统较为复杂。正在现实利用时,因为激光等摧毁体例为间接火力冲击,做和时遍及不考虑无人机残骸对地面的次生平安风险,不合用于平易近用范畴。此外,对于警方等法律机关而言,该类系统会对冲击方针形成永世性损毁,导致获取所需情据的可能性也大幅降低,晦气于后续法律工做的查询拜访取证。

  探测系统通过使用各类侦查探测配备,操纵方针无人机的物理属性(如光学特征热学特征、声学特征、磁学特征),实现对无人机方针的及时检测、、定位、识别,为后续反无人机做和供给探测方针消息,次要类型包罗包罗雷达探测、无线电侦测、光电探测、声波探测等。现阶段,雷达探测仍是最支流的探测体例,简单布景下,针对单方针的雷达+光电复合探测曾经根基成熟,多方针识别仍是当前的难点,根基靠人工识别。

  从做和理论维度,反无人机做和属于防空做和的一种,反无人系统也取保守防空兵器配备具有较大的雷同,然而又区别于保守的防空系统,次要表现正在布局类似,功能分类分歧。从布局上来看,反无人机系统次要能够分为探测和措置两个分系统。

  反无人机系统是指操纵手艺手段对无人机进行监测、干扰、、节制、摧毁的无机全体。现实上,反无人做和素质上属于应对空中即防空做和的一种,然而因其感化方针(无人机)特征有别于保守空中,故做为一种全新的做和样式而被关心。

  正在军用范畴,近年的纳卡、俄乌冲突、巴以冲突中,无人机/反无人机做和不单成为交和两边的次要做和样式,被常态化利用,其成果还间接影响了和平的历程和结局。无人机正在军、平易近范畴的普遍使用已是大势所趋,然而,从产物能力取财产成熟度来看,反无人系统配备的成长相较于前者,存正在较着的欠缺取畅后,当下防、控无人机力量的欠缺,做和制衡力量的不合错误称,均意味着,反无人机系统配备存正在庞大的成长空间。

  综上,我们认为,正在当下的手艺程度,现正在没有靠单一系统处理无人机的灵丹妙药,将来反无人机手艺的成长标的目的是成立多条理、多种探测体例和多种毁伤手艺融合的反无人机做和系统。

  ①干扰阻断类反无人机系统虽然操做简单、成本较低,且部门系统便于照顾,但其次要采用电磁干扰手段,对要求相对较高,正在城市或居平易近稠密区域利用容易对无线电信号的一般利用形成不良影响。出格地,对于存正在爆炸物等涉及可骇勾当的非合做无人机防护而言,其发生风险的系数相对较高。

  综上,虽然现有手艺已被用于现实的反无人机做和之中,并阐扬了各自的劣势但分歧类型反无人机系统的错误谬误及局限性也较为凸起。

  措置分系统按照形式能够分为软杀伤和硬杀伤两类。此中,软杀伤类是通过对无人机实施无效链干扰、干扰、声波干扰、链夺控、,使无人机的节制系统、系统、通信系统、动力系统等失效或受控;硬杀伤类是通过使用微波毁伤、激光毁伤、网捕拦截、火力杀伤等体例,拦截或摧毁无人机。

  人工智能正在军事上的决策的使用一曲备受辩论,美国针对该范畴也展开了大量的研究,包罗公布从动化兵器相关的成长规划。2024年8月29日据NMANNEDAIRSPACE 网坐报道,美国陆军授予了Camgian 公司一份价值跨越2300万美元的合同,由其供给人工智能反无人机系统能力,以加强部队对无人机群的防御。该合同的工做沉点是操纵数据融合、传感器和效应器集成,从而大大加强士兵对疆场态势的和系统响应能力。更无效地预测和节制敌对无人机的行为,以至完全自从的反无人机系统将正在人工智能的帮帮下实现,它可以或许正在无人干涉的环境下自从识别并摧毁恶意无人机,从而缩短杀伤力链。因为方针是无人机,而非有人配备,因而,人工智能取反无人机系统的连系将会是人工智能使用取军事做和距离比来的一次。

  现有的干扰类和间接摧毁类反无人机系统均着眼于已发觉的无人机方针,工做过程需要报酬操控或干涉。而监测节制类反无人机系统虽然可及时发觉无人机方针并对其进行定位,但无法对方针进行无效的拦截和冲击。目前,已有部门反无人机系统采用探测和冲击相连系的体例,操纵检测类系统对方针进行定位,再操纵干扰或摧毁类系统对其进行拦截,这种体例虽能够实现从动拦截,但需要两套系统和额外的消息互换系统共同,具有体积大、及时性差、未便于摆设等诸多问题。 跟着无人机探测和防护手艺的不竭成熟,各子系统设备将逐步小型化,并最终融合为察打一体式反无人机系统,同时兼具和冲击能力,可间接摆设,完成从发觉到拦截无人机。因为察打一体化系统的集成度更高,使硬件和软件的节制愈加高效,从而提高其及时性和切确性。同时,因为不需要节制人员的介入,能够大量摆设以笼盖更大的区域,将是将来反无人机系统手艺成长的主要标的目的。

  定向能兵器具备成本低廉、摆设矫捷且毁伤结果凸起的特点,正在做和效费比要求较高的当下,备受关心。高能激光兵器是前景可期的反无人机的最佳体例。因为激光兵器具有快速、矫捷、切确、做和效费比高档长处,对“低慢小”类无人机结果最佳,美制定的对小型无人机最佳措置手段就是激光类配备。高功率微波兵器是应对蜂群无人机的最无效体例。取激光兵器比拟,波束更宽、感化距离更远、受天气影响更小、火力节制更为便利,愈加合用于对于像蜂群一样的无人机集群的防御。若是说激光反无人机兵器像狙击步枪,那么微波兵器就像霰弹枪。当前已有的定向能兵器次要以地基平台为从,该范畴手艺壁垒较高,对于零部件及元器件要求较高模块化、固态化、小型化是将来的改良标的目的。

  保守火炮、高射机枪和防空炮等稠密型火力兵器具备高射击速度,可通过建立稠密火力网快速拦截无人机集群,但因为只能目视制导且感化距离较短,故相对被动。目前,防空机枪及高炮反无人机成长标的目的包罗提高射击精度、采用弹药或制导弹药等。防空反导兵器等切确制导兵器具备较高的制导精度,可精准拦截并无效摧毁无人机,但因为无人机遍及价值量偏低,故适合使用于高价值,中、大型无人机。目前防空导弹反无人机成长趋向次要包罗提高杀伤效能、降低导弹成本以及研发特地对于无人机的微型导弹等,该类产物总体单元次要为国企厂商及科研院所。前往搜狐,查看更多。