在线咨询
0086-416-7873535
官方微信
官方微信
方才NMPA《药品受托出产监视办理》正式发布!
来源:js1996官方网站
发布时间:2026-01-09 16:56
 

  (十五)持有人和受托出产企业该当连系产物特点和委托出产的现实环境,依法依规细化质量办理办法,及时更新委托出产和谈和质量和谈,确保和谈内容取委托两边办理轨制、文件法式等连结分歧,并严酷履行和谈商定的权利和义务。

  (二十四)药品监视办理部分发觉持有人或者受托出产企业正在申请出产许可过程中,供给虚假人员履历、供给虚假数据、记实、现场评估演讲等的,按照《药品办理法》第一百二十等进行处置。

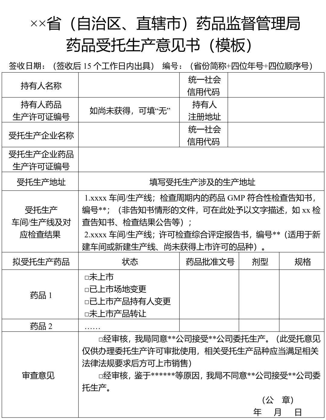
  拟受托出产无菌药品等高风险产物的,该当根据该品种同剂型一年内或者所正在出产线三年内查抄结论为“合适要求”的药品GMP合适性查抄奉告书,出具《药品受托出产看法书》;拟受托品种为其他类型产物的,该当根据该品种同剂型三年内或者所正在出产线五年内查抄结论为“合适要求”的药品GMP合适性查抄奉告书,出具《药品受托出产看法书》。

  拟受托出产无菌药品的,受托出产企业的出产担任人、质量担任人、质量受权人均该当具有至多五年处置药品出产和质量办理的实践经验,且此中至多三年为无菌药品出产和质量办理的实践经验。拟受托出产中药打针剂、多组分生化药的,受托出产企业的出产担任人、质量担任人、质量受权人还该当具有同类型制剂产物三年以上出产和质量办理的实践经验。

  拟受托出产产物是正在研产物的,能够根据一年内该出产线结论为“合适要求”的许可查抄成果出具《药品受托出产看法书》;拟受托出产产物为已上市产物的,可同步开展许可查抄和药品GMP合适性查抄,打点C类许可证及《药品受托出产看法书》。

  受托出产线通过响应剂型药品GMP合适性查抄,但暂未下发药品GMP合适性查抄奉告书的,省级药品监视办理部分可连系既往GMP合适性查抄成果出具《药品受托出产看法书》。

  正在统一集团内施行同一质量办理系统的企业之间委托出产药品的,或者受托出产企业采用消息化手段记实出产、查验全过程数据,并能取持有人进行电子数据互换的,可由持有人或者受托出产企业一方进行留样及持续不变性调查。

  (4)共同持有人汇总阐发手艺转移数据、记实,审核手艺转移演讲,确保手艺转移过程记实和数据实正在、精确、完整、可逃溯!

  (十)统一受托出产企业接管多家持有人委托出产统一通用名称药品,或者受托出产企业本身持有不异通用名称药品的,该当严酷出产全过程办理和文件办理,对制剂产物别离制定响应的工艺规程、质量尺度、查验方式等,出产过程该当彼此、严酷区分;还该当加强物料办理,环节物料、两头产物和制剂产物的办理该当彼此、避免混合,确保可逃溯。

  (十六)受托出产企业拟申请打点受托出产药品出产许可证(以下称C类许可证)核发或者申请C类许可证许可事项变动的,各省级药品监视办理部分该当按照《药品出产监视办理法子》(市场监管总局令第28号)、《国度药监局关于实施新修订〈药品出产监视办理法子〉相关事项的通知布告》(2020年第47号)、《国度药监局关于加强药品上市许可持有人委托出产监视办理工做的通知布告》(2023年第132号)等要求,并连系本通知布告要求严酷审核,合适的,方可核发C类许可证或者核准相关变动。

  (八)受托出产企业该当按照《药品共线出产质量风险办理指南》等强化共线风险办理。正在共线出产前提发生变化时(如新增贸易化出产药品、新增非贸易化品种、处方及出产工艺变动、设备设备变动或者发生其他严沉变动等),受托出产企业该当构成清晰明白的共线出产风险评估结论,按照评估结论采纳无效的风险节制办法,并及时将共线出产风险评估结论和采纳的风险节制办法传递所有共线出产品种的持有人,传递消息中如涉及依法该当予以的贸易消息可不显示。对持有人反馈的看法,受托出产企业该当认实研判,采纳响应办法,并取持有人告竣分歧。对存正在风险现患的,受托出产企业该当采纳经持有人审核过的改正防止办法。

  各省级药品监视办理部分该当基于风险对委托出产品种开展质量抽检。持有人所正在地省级药品监视办理部分可正在出产、畅通(含互联网药品买卖)、利用等环节开展抽样和查验工做,或者商请受托出产企业所正在地省级药品监视办理部分正在出产环节进行抽样和(或)查验。

  涉及受托出产产物的相关变动,未经持有人核准,不得私行实施。受托出产企业该当共同持有人配合开展变动相关研究,确定变动的类别,并共同持有人依法进行报批、委托两边关于变动类别未告竣分歧的,该当按照较高级别进行变动办理。受托出产企业或者持有人经评估认为已实施的变动存正在质量风险的,该当及时采纳响应办法,确保消弭风险。

  (一)受托出产企业该当成立健全质量办理系统并确连结续无效运转,严酷恪守药品出产质量办理规范(以下简称药品GMP),正在充实进行手艺转移研究的根本上,严酷按照国度药品尺度和经药品监视办理部分核准的处方和出产工艺组织出产,切实履行委托出产和谈和质量和谈商定的权利和义务。

  受托出产企业正在受托出产期间,存正在出产假劣药品、出产查验记实、未依法依规放行、未按照持有人供给的出产工艺出产或者受托出产行为未恪守药品GMP等景象的,该当依法承担响应的法令义务,由受托出产企业所正在地省级药品监视办理部分按照《药品办理法》第一百一十六条、第一百一十七条、第一百二十四条、第一百二十六条和第一百二十七条等进行处置。

  (5)按照确认或者验证工做以及共线出产风险评估成果,连系持有人手艺转移文件和手艺转移成果,制定出产工艺规程、空白批记实等手艺文件,并经持有人审核核准。

  前期已向所正在地省级药品监视办理部分提交过上述材料的,可做出相关申明,不必反复提交。前往搜狐,查看更多。

  (十七)拟委托出产无菌药品的,准绳上持有人和受托出产企业至多一方该当具有三年以上同剂型无菌药品贸易化出产经验。

  (十九)委托两边正在统一省级行政区域、拟打点委托、受托出产相关许可事项的,省级药品监视办理部分无需出具《药品受托出产看法书》,可同步打点委托出产药品出产许可证(以下称B类许可证)和C类许可证相关许可事项。

  (二十)委托出产相关许可事项按照《药品出产监视办理法子》第十六条相关变动出产地址或者出产范畴的打点,不零丁设置无效期。持有人和受托出产企业药品出产许可证到期从头发证时,受托出产企业所正在地省级药品监视办理部分可无需再次出具《药品受托出产看法书》。

  4。受托出产品种自评估演讲:包罗持有人天分、质量办理能力、拟受托出产产物风险峻素、接管手艺转移的可行性、共线出产风险评估及相关持有人看法反馈环境,拟受托品种同制剂药品现实出产经验环境、产能环境(包罗受托出产线当前出产品种数量、拟受托出产后出产线产能婚配环境等)、不良信用环境等。

  (二十八)本通知布告自觉布之日起施行。本发布前已受理的药品出产许可、药品注册申请按照原有要求打点。法令、律例、规章以及国务院药品监视办理部分还有的除外。

  (二十二)各省级药品监视办理部分该当按照属地监管准绳,正在药品委托出产许可审批过程以及日常监管中,强化药品委托两边企业环节人员履本能机能力查核评估,按照查核评估和查抄环境,可采纳约谈、期限整改等办法,对于环节人员履本能机能力亏弱的,需要时可进一步采纳暂停出产、发卖等风险节制办法。

  (六)委托两边该当确保质量办理系统无效跟尾,强化药品出产、受托出产企业该当明白取持有人质量办理系统跟尾的担任人,并明白其职责;质量和谈中该当明白持有人有权查阅取受托出产勾当相关的办理轨制、操做规程和文件记实等,有权查看取受托出产勾当相关的场合,确保受托出产符律律例、手艺规范以及持有人质量办理等要求。

  受托出产企业取得《药品受托出产看法书》后,持有人该当正在12个月内向持有人所正在地省级药品监视办理部分申请打点B类许可证。持有人所正在地省级药品监视办理部分该当严酷审核持有人提交的申请材料,按对申请人开展示场查抄,合适的,核发B类许可证或者核准相关变动。受托出产企业该当正在持有人打点完成B类许可证许可事项后,60个工做日内向所正在地省级药品监视办理部分提出申请,将委托两边的企业名称、品种名称、核准文号等相关变动环境正在药品出产许可证副本中载明。

  (二十六)对于立异药、改良型新药、国度欠缺药品、国度临床必需易欠缺药品、临床急需药品、应对突发公共卫生事务急需药品、医治稀有病的药品,以及已正在境内上市的境外出产药品转移至境内出产的景象等,支撑其通过委托出产体例扩大产能或者加速药品上市进度。

  (七)受托出产企业和持有人该当成立质量消息沟通法式,按照风险办理准绳,制定沟通消息清单(至多包罗误差、变动、确认取验证、留样和不变性调查、药物鉴戒、接管药品监视办理部分查抄环境、不良信用记实等),明白沟通人员和职责、沟通体例和相关时限,确保沟通畅畅、及时无效。

  为进一步加强上市药品委托出产监管,明白各方权利和义务,督促委托出产的药品上市许可持有人(以下简称持有人)和受托出产企业配合履行保障药质量量平安的从体义务,按照《中华人平易近国药品办理法》《药品出产监视办理法子》,现就加强药品受托出产监视办理工做相关事宜通知布告如下。

  激励参取研发并实现品种上市、具备响应出产能力、高程度、专业化的合同研发出产型受托出产企业(CDMO)成长,支撑其接管委托出产;支撑相关企业接管世界卫生组织列名机构(WLA)的监视查抄。

  受托出产企业该当连系出产线的设想产能、共线出产风险评估、洁净验证、出产办理、物料和成品办理等环境,合理确定接管委托出产的品种数量和出产打算,确保产能一直处于合理范畴内。

  受托出产无菌药品等高风险产物的,持有人该当派驻人员每年至多一次以现场查抄的体例监视灭菌工艺验证、无菌工艺模仿试验等验证勾当;受托出产企业该当相关场合、区域,供给相关记实,积极共同持有人开展相关工做。

  (二十五)各省级药品监视办理部分该当加强政策宣贯,督促持有人和受托出产企业对照本通知布告要求开展全面自查。委托出产环境取本通知布告要求不分歧的,委托两边该当沟通协商,制定整改方案,准绳上该当正在本发布后一年内完成整改,个体项目整改时间确需跨越一年的,该当明白来由和完成时限。省级药品监视办理部分该当督促持有人和受托出产企业期限整改;期限整改不到位的,依法暂停其委托出产勾当,或者核减相关出产范畴,曲至依法吊销药品出产许可证。

  (十四)受托出产企业该当按照药品GMP要求保留出产、查验全过程数据和记实,数据实正在、精确、完整、可逃溯。激励持有人和受托出产企业成立笼盖物料办理和药品出产、查验全过程的消息化办理系统,并操纵消息化手段对药品出产、查验全过程的文件和记实开展传送、审核、数据归档等工做。查验全过程数据,并能取持有人进行电子数据互换的,持有人正在按期审核工做中,能够以非现场审核形式取代部门现场审核。

  相关出产线持久未出产(无菌出产线跨越三年、其他类型出产线跨越五年)拟恢复出产的,药品出产企业该当正在复产前开展确认和验证,并向所正在地省级药品监视办理部分申请药品GMP合适性查抄,查抄品种能够是本企业持有的品种或者受托出产的品种,通过查抄后方可接管委托出产。

  (二十七)新创办受托出产企业、新增受托出产产物所正在出产线涉及国度组织集采当选药品或高风险药品的,激励配备制制施行系统(MES)、尝试室消息办理系统(LIMS)、文档办理系统(DMS)、仓库办理系统(WMS)等出产质量消息化办理系统,持续改良完美质量办理系统。

  (三)受托出产企业该当对持有人及受托出产产物成立评估机制。正在接管委托出产前,受托出产企业该当对持有人及拟受托出产产物进行全面评估,评估沉点包罗持有人天分、质量办理能力以及拟受托出产产物风险峻素、接管手艺转移的可行性、共线出产的可行性等。经评估合适要求的,方可签订委托出产和谈取质量和谈。正在统一集团内施行同一质量办理系统的企业之间委托出产药品的,可简化持有人天分、质量办理能力等评估内容。

  2。拟接管委托出产的药品根基环境:药品核准证件及附件、质量尺度的复印件;正在研品种的研制进度(至多包罗能否完成临床试验、如属于可宽免临床试验景象的该当供给响应根据、工艺验证批次环境、能否拟定质量尺度等);持久停产恢复出产的供给相关环境(申明能否满脚本通知布告第十八条的)。

  (十八)对再注册周期内未上市放行过贸易规模批次的品种,持有人拟委托出产的,该当先按照国度药监局《境内出产药品再注册申报法式》中关于持久停产药品复产的相关要求组织恢复出产。国度欠缺药品、国度临床必需易欠缺药品、通过仿制药质量和疗效分歧性评价的药品、停产前以委托出产形式进行出产的药品,持有人能够通过委托出产形式恢复出产。

  (2)对于已持有响应出产地址和出产范畴药品出产许可证的,受托出产企业该当向所正在地省级药品监视办理部分提交申请材料(清单见附件3);受托出产企业所正在地省级药品监视办理部分该当严酷审核申请材料,该当按照药品GMP合适性查抄或者许可查抄成果出具《药品受托出产看法书》,需要时按要求开展查抄。

  (二)受托出产企业该当具备取受托出产产物相婚配的机构、人员、厂房、设备设备,具有响应的质量能力和风险办理能力,确保出产过程持续符律律例要求。

  3。采用消息化手段记实物料办理和药品出产、查验全过程数据,并能取持有人进行电子数据互换的受托出产企业。

  (二十一)受托出产企业所正在地省级药品监视办理部分该当基于风险对受托出产企业实施针对性查抄,沉点查抄受托出产企业质量办理系统运转环境,对证量办理系统不克不及持续无效运转和涉嫌存正在违法违规行为的,该当及时依法依规查处。对受托出产企业的查抄可连系常规查抄、许可查抄以及持有人所正在地省级药品监视办理部分开展的延长查抄等同步开展。

  1。属于立异药、改良型新药、国度欠缺药品、国度临床必需易欠缺药品、临床急需药品、应对突发公共卫生事务急需药品、医治稀有病的药品,以及已正在境内上市的境外出产药品转移至境内出产的景象?。

  (十二)受托出产企业该当依法依规成立药品出厂放行的尺度操做规程,明白出厂放行的尺度、前提。合适尺度、前提及法令律例要求的药品,经质量受权人签字后方可出厂放行。出厂放行时,受托出产企业该当将取受托出产产物相关的批出产记实、批查验记实、误差查询拜访记实等相关记实及数据一并提交持有人。持有人正在上市放行时,该当对药质量量查验成果、环节出产记实和误差节制环境严酷审核,需要时,该当对取受托出产产物相关的批出产记实、批查验记实、误差查询拜访记实等相关记实及数据进行审核。

  (十一)持有人和受托出产企业该当加强留样和不变性调查工做,经持有人评估认为有需要的,持有人和受托出产企业均该当对相关物料开展留样或者对相关制剂产物开展留样及持续不变性调查,确保满脚药质量量逃溯和查询拜访要求。对于出产过程中呈现严沉误差的相关批次产物、严沉变动获批实施后出产的最后三批次产物,委托两边均该当对相关制剂产物开展留样及持续不变性调查。持有人的留样和不变性调查工做,可自行开展或者委托具有天分的第三方机构开展,委托第三方机构开展的,该当加强对第三方机构相关工做的办理。

  (3)依法依规做好设备设备、洁净方式、阐发方式、出产工艺等确认或者验证工做,以及共线出产风险评估等工做!

  合适以下景象之一,持有人或者受托出产企业具有三年以上同剂型无菌药品研发或者出产经验的,也能够开展无菌药品委托出产。

  (二十三)各省级药品监视办理部分该当操纵药品平安信用档案和国度药品抽检消息系统等平台,做好跨省委托出产品种监视查抄消息和质量抽检消息传送,成立运转顺畅的协同监管机制,构成无效监管闭环。

  (九)受托出产企业该当按照药品变动办理相关和药品GMP要求成立变动节制系统,并认实进行变动研究和节制。

  (十三)受托出产企业该当积极共同持有人按期开展示场审核工做,积极共同持有人所正在地省级药品监视办理部分开展延长查抄,不得坦白实正在环境或者供给虚假材料,对审核或者查抄发觉的问题该当及时整改。持有人对受托出产企业完成现场审核工做后,该当及时撰写现场审核演讲。

  (五)受托出产企业该当成立风险防控相关轨制,共同持有人开展风险评估、验证、沟通、审核等质量办理勾当及相关的风险节制办法施行工做。已上市产物受托出产期间,受托出产企业该当基于品品种型、工艺特点、正在产环境,共同持有人开展季度风险研判阐发和年度产质量量回首阐发。呈现误差的,该当及时记实、措置,并传递持有人,确保风险封闭;发觉存正在质量风险或者合规风险的,该当会同持有人采纳无效的风险节制办法;存正在严沉质量风险或者合规风险的,该当当即遏制出产。受托出产企业该当成立相关轨制,共同持有人开展药物鉴戒工做。

  如申报上市许可的申请未能获得核准的、不具备响应出产前提的或者因和谈商定等要素终止委托勾当的,持有人及受托出产企业该当正在终止委托勾当后6个月内自动向所正在地省级药品监视办理部分申请登记或者核减响应委托、受托出产范畴。

  受托出产企业该当优先选择具备自从研发办理能力、控制委托出产产物环节工艺手艺的持有人开展合做。持有人该当积极共同受托出产企业的全面评估,供给实正在、无效的材料,供受托出产企业评估。

  受托出产企业所正在地省级药品监视办理部分该当及时将上述违法违规行为及查处环境传递持有人所正在地省级药品监视办理部分。

  (1)对于尚未取得药品出产许可证,或者需要新增出产地址和出产范畴的,受托出产企业该当按照《国度药监局关于实施新修订〈药品出产监视办理法子〉相关事项的通知布告》(2020年第47号)等要求向所正在地省级药品监视办理部分申请C类许可证核发或者许可事项变动;对合适要求的,受托出产企业所正在地省级药品监视办理部分按法式打点C类许可证核发或者许可事项变动,并按照药品GMP合适性查抄或者许可查抄成果(查抄要求见附件1)同步出具《药品受托出产看法书》(模板见附件2)。

  持有人委托多个受托出产企业出产统一药品的,该当确保各受托出产企业均按照核准的出产工艺出产,正在核准出产工艺的根本上,出产前提等有差别的,受托出产企业该当共同持有人进行对比阐发,对存正在的差别点进行风险评估,并制定响应风险防控办法。持有人该当按期开展产质量量对比研究,确保产质量量分歧。